欢乐家(300997.SZ)2025年全年可能亏损,但公司股价却异常上涨,实际控制人减持套现。
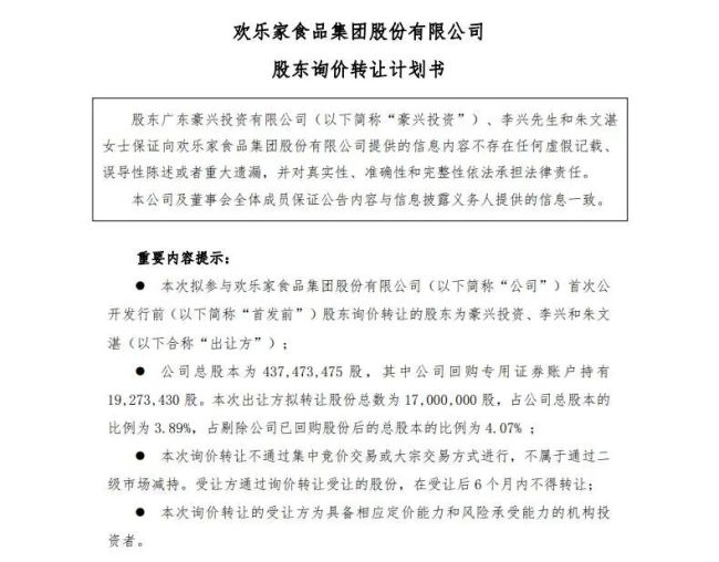
12月23日晚间,欢乐家发布公告显示,根据当日询价申购情况,公司股东豪兴投资、李兴和朱文湛夫妇本次询价转让初步确定的转让价格为19.43元/股。按照转让价格为19.43元/股计算,欢乐家出让方可减持套现约3.3亿元。
鳌头财经发现,近一个半月来,欢乐家股价上涨约为65%,但公司业绩却乏善可陈。
2025年前三季度,欢乐家实现营业收入10.42亿元,同比下降22.25%;净利润1052.68万元,同比下降87.43%。其中,第二季度和第三季度,公司净利润均出现亏损。与此同时,欢乐家毛利率首次不足30%,合同负债下降13.08%。
李兴夫妇等质押率达67.65%
欢乐家是一家以专业生产经营椰子汁植物蛋白饮料、果汁饮料、乳酸菌饮料和水果罐头为主的大型民营综合食品生产企业。
12月23日晚间,欢乐家发布公告显示,根据当日询价申购情况,公司股东豪兴投资、李兴和朱文湛本次询价转让初步确定的转让价格为19.43元/股。
12月22日晚间,欢乐家公告显示,豪兴投资、李兴和朱文湛拟合计转让1700万股,其中豪兴投资拟转让800万股,李兴拟转让300万股,朱文湛拟转让600万股。
公告显示,本次询价转让的出让方豪兴投资为欢乐家控股股东;李兴为公司实际控制人之一,现任公司董事长,并持有豪兴投资59.95%的股权;朱文湛为公司实际控制人之一,并持有豪兴投资39.97%的股权。资料显示,李兴和朱文湛系夫妻关系。
按照转让价格为19.43元/股计算,欢乐家出让方此次可减持套现约3.3亿元。

值得注意的是,豪兴投资等此次转让股份正值欢乐家股价疯狂上涨之时。11月10日—12月23日,不到一个半月的时间,公司股价涨幅65%。
由于股票交易异常波动,12月16日,欢乐家在公告中表示,未发现前期披露的信息存在需要更正、补充之处。同时,公司强调,股票交易异常波动期间,控股股东、实际控制人、董事和高级管理人员不存在买卖公司股票的情形。
值得注意的是,12月23日,欢乐家收盘价达30.06元/股,此次转让价格相当于打了个6.5折。
除了此轮股价疯狂上涨,2025年以来,欢乐家股价最高为22.12元/股,最低为11.2元/股。
而且,9月12日,欢乐家公告显示,公司股东茂兴咨询询价转让初步确定的转让价格为15.33元/股。
公告显示,李康荣作为有限合伙人在茂兴咨询的出资比例为19.09%,同时公司部分董事、高级管理人员通过茂兴咨询间接持有公司股份。
由此来看,趁着此轮股价飙升,豪兴投资等转让股权还是“划算”的。
欢乐家在公告中称,实际控制人转让股份原因为自身资金需求。外界猜测,李兴和朱文湛夫妇或是因为缺钱才“忍痛割爱”。
12月22日,欢乐家发布公告显示,截至公告日,豪兴投资、李兴、朱文湛和李康荣(李康荣与李兴为兄弟关系)合计持有上市公司3.23亿股,持股比例达73.84%。其中,豪兴投资持股比例达52.44%,质押率达66.94%;李兴持股比例达11.81%,质押率达71.78%;朱文湛持股比例达8.71%,质押率达70.11%;李康荣持股比例达0.87%,质押率达30.17%。
这也表示,欢乐家上述股东及其一致行动人所持股份质押率合计达67.65%。
产品涨价未阻业绩持续下滑
从业绩端看,欢乐家此轮股价疯涨不符合逻辑。
2023年,欢乐家实现营业收入19.23亿元,同比增长20.47%;净利润2.78亿元,同比增长36.85%,公司营收和净利润双双创下历史最佳。
然而,2024年,欢乐家实现营业收入18.55亿元,同比下降3.53%;净利润1.47亿元,同比下降47.06%。
进入2025年,欢乐家业绩下滑加速,公司前三季度实现营业收入10.42亿元,同比下降22.25%;净利润1052.68万元,同比下降87.43%。其中,第二季度和第三季度,公司净利润分别亏损1570.08万元和802.57万元。
鳌头财经发现,这也是自2020年一季度有统计数据以来,欢乐家首次出现净利润季度亏损。
对于2025年第三季度亏损,欢乐家声称,主要原因是部分主要原材料采购成本涨幅较大;公司产品结构变化以及开拓了零食专营连锁渠道和椰子类原料初加工(椰浆)销售等多元化渠道及业务;主要由于采购商品支出和税费支出减少,导致经营活动产生的现金流量净额增加。

成本上涨之下,欢乐家祭出了涨价“杀招”,但却未能阻止业绩下滑。
2025年6月,欢乐家公告称,基于公司部分产品主要原材料成本上涨等因素,为了更好地向消费者提供优质产品和服务,促进市场的可持续发展,经公司审慎研究决定,对公司主要产品之椰子汁饮料产品的部分规格出厂价格进行调整,本次产品价格上调幅度约为1%-8%之间不等,本次涉及价格上调的产品在公司2024年度的销售收入为7.95亿元。
在产品整体涨价的同时,欢乐家也表示,为统筹全国不同地区的产品出厂价格,对少部分地区的椰子汁饮料产品的部分规格出厂价格进行了下调,下调幅度约为1%—5%之间不等,本次涉及价格下调的产品在公司2024年度的销售收入为518.89万元。上述产品价格调整将于2025年7月1日开始实施。
欢乐家强调,本次部分产品调价可能对市场销售有一定的影响,加之成本上涨因素,产品调价不一定使公司收入、利润实现增长,对公司未来业绩产生的影响存在不确定性,请广大投资者理性投资,注意投资风险。
产品涨价犹如一把双刃剑,欢乐家已在提醒公司业绩有可能持续跌落。
需要注意的是,截至2025年三季度末,欢乐家合同负债达5352.71万元,同比下降13.08%,公司营业收入有进一步下降的可能。
而且,自有可查数据以来,欢乐家毛利率一直在30%以上,2022年至2024年,公司毛利率分别为33.58%、38.75%和34%。
2025年前三季度,欢乐家毛利率为29.2%,首次不足30%,这也表明公司利润大概率将持续下滑。
近期,欢乐家发布对外投资建设越南椰子加工项目和印度尼西亚椰子加工项目的进展,但两项目短期内无法投产,对公司业绩止跌回稳暂无帮助,甚至存在潜在的跨国经营和汇率风险。
(责任编辑:zx0600)